Instance Verification Kit (IVK)
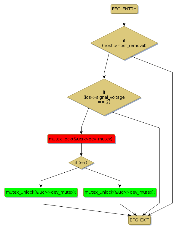
mutex lock @ [30435+28+/linux-3.19-rc1/drivers/mmc/host/rtsx_usb_sdmmc.c]
Instance Signature: dev_mutex
|
The Matching Pair Graph:
|
|
Function Name
|
Control Flow Graph (CFG)
|
Events Flow Graph (EFG)
|
Source Correspondence
|
|
sdmmc_switch_voltage
|
|
|
[30064+20+/linux-3.19-rc1/drivers/mmc/host/rtsx_usb_sdmmc.c]
|